2026 年 05 月 31 日 星期日
站内搜索:
新闻资讯
通告公示
党风廉政
人才招聘
特检科技
标准法规
常用表格下载
自助缴费
网上约检
特检首页
单位概况
单位简介
机构声明
诚信承诺
机构设置
授权资质
联系方式
>> 机构设置
院长室
办公室
监察室
总师办
新嵊分院
诸暨分院
承压类检测一部
机电类检测一部
承压类检测二部
机电类检测二部
产品监检部
检验测试部
考试部
业务受理中心
新闻资讯
本院动态
法律法规
标准规范
办事指南
检验检测业务
作业考试
气瓶充装评审
安全评估
>> 检验检测业务
电梯
起重机械
场(厂)内机动车辆
锅炉
压力容器
压力管道
安全阀限速器
锅炉水(油)
计量检定校准
金属材料理化分析
扫描电镜分析
>> 作业考试
证书查询
成绩查询
表格下载
考试项目
考试通知
>> 气瓶充装评审
业务范围
流程指南
资料清单及表格下载
联系电话
>> 安全评估
业务范围
流程指南
资料清单及表格下载
联系电话
>>电梯
业务范围
流程指南
资料清单及表格下载
联系电话
>>起重机械
业务范围
流程指南
资料清单及表格下载
联系电话
>>场(厂)内机动车辆
业务范围
流程指南
资料清单及表格下载
联系电话
>>锅炉
业务范围
流程指南
资料清单及表格下载
联系电话
>>压力容器
业务范围
流程指南
资料清单及表格下载
联系电话
>>压力管道
业务范围
流程指南
资料清单及表格下载
联系电话
>>安全阀限速器
业务范围
流程指南
资料清单及表格下载
联系电话
>>锅炉水(油)
业务范围
流程指南
资料清单及表格下载
联系电话
>>计量检定校准
业务范围
流程指南
资料清单及表格下载
联系电话
>>金属材料理化分析
业务范围
流程指南
资料清单及表格下载
联系电话
>>扫描电镜分析
业务范围
流程指南
资料清单及表格下载
联系电话
网上办事
网上约检
企业服务平台
业务进度查询
气瓶充装评审
通告公示
通知公告
收费标准公示
招标公示
工作流程公开
>> 工作流程公开
施工监检工作流程
定期检验工作流程
制造监检工作流程
报告发放流程
网上报检流程
窗口办事流程
企业服务平台账号注册流程
作业考试
证书查询
成绩查询
表格下载
考试项目
考试通知
人才招聘
特检科技
平台载体
科技成果
高端设备
检验荣誉
通知公告
通知公告
收费标准
招标公示
通知公告
当前位置 :
首页
> 通知公告 > 关于启用特种设备电子报告及使用标志的通告
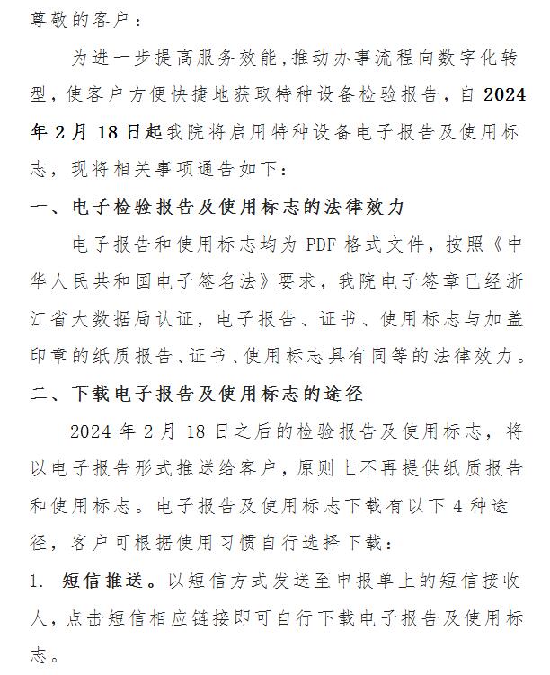
关于启用特种设备电子报告及使用标志的通告
发布机构:绍兴市特种设备检测院 发布时间:2024-02-01
打印本页
访问量:15684
关于启用特种设备电子报告及使用标志的通告